Section Title

Main Content Link

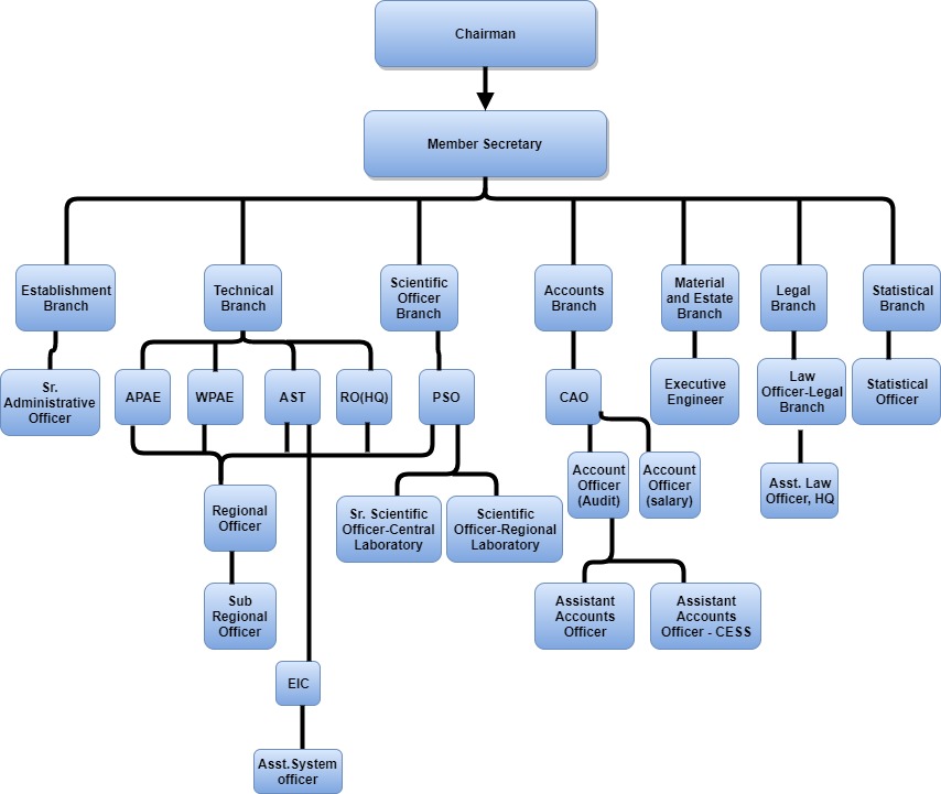
Organisation Structure

About Us
  • Click on the chart to see the larger size

  • field_offices

    Click on the chart to see the larger size